咨询服务热线:
400-9336123 0771-2869933
随着天气日渐炎热,东南亚国家登革热、疟疾等蚊媒传染病进入高发期,而广西与东南亚国家毗邻,登革热等热带病传入的风险加大。
此前,广西就发现了登革热病例:
4月10日,南宁吴圩机场海关在入境航班查验中,检出广西口岸今年首例输入性登革热病例。该旅客在越南期间有蚊虫叮咬史,判断其感染登革热和疟疾可能性较大。
4月12日,柳州一男子从马来西亚乘飞机回国,被确诊为登革热病例。
昨日,南宁海关通报,该关所属广西国际旅行卫生保健中心(南宁海关口岸门诊部)连续监测到7例输入性登革热病例,其中,柬埔寨4例,老挝2例,越南1例。这是2013年以来该中心监测到数量比较集中的输入性蚊媒传染病疫情。这7例病例均为南宁吴圩国际机场海关在入境航班查验中发现。
6月14日至26日,分别在柬埔寨西哈努克港飞往南宁的航班以及万象飞往南宁的航班发现6名有症状的旅客。以上7名入境旅客均出现发热、寒战、皮疹、肌肉酸痛等症状,并表明在越南、柬埔寨、老挝期间均有蚊虫叮咬史。海关关员现场快速检测结果为登革病毒抗体(+),并当即将血液样品送广西国际旅行卫生保健中心(南宁海关口岸门诊部)作进一步检测。
经该中心的国家热带病监测重点实验室检测,7名旅客血液样本的登革病毒核酸检测均为阳性,确诊为输入性登革热病例,该中心及时引导患者前往当地医院进行诊治。
据悉,每年的4月到6月、9月到11月都是登革热的流行季。患者感染登革热后,会出现高热,头痛,肌肉、骨关节剧烈酸痛等症状。其传播速度快,目前无特异性的治疗药物,少数病例可出现血、休克等严重现象,甚至导致死亡。
全国发生病例
2019年2月,菲律宾维萨亚地区就发生了3076例登革热病例,其中24人死亡。
2019年以来,巴西共记录登革热病例106224例,其中有29人被夺去生命。
2019年至今,泰国已有30人因感染登革热死亡。
据悉,每年的4月到6月、9月到11月都是登革热的流行季。患者感染登革热后,会出现高热,头痛,肌肉、骨关节剧烈酸痛等症状。其传播速度快,目前无特异性的治疗药物,少数病例可出现血、休克等严重现象,甚至导致死亡。
2019年2月,菲律宾维萨亚地区就发生了3076例登革热病例,其中24人死亡。
2019年以来,巴西共记录登革热病例106224例,其中有29人被夺去生命。
2019年至今,泰国已有30人因感染登革热死亡。

图片来源网络
登革热还与感冒病症相似,一不小心可能就被忽略了,下面的李先生就将登革热当成了感冒来治,没想到越治越严重!
贵州的李先生全家在初夏时安排了一次前往泰国普吉岛的旅行。
这本来是一次愉快的行程。
但是在泰国刚回来的晚上李先生突然就感觉身上有点冷,随后慢慢感到身体乏力,头晕,后来就开始发高烧,当时他以为是感冒,吃了药就睡去了。
第二天李先生体温恢复正常,头也没那么痛了,就以为病好了,没有去医院。
没想到第三天又发起了高烧,还伴随着腹痛的症状,而且身上出现了密密麻麻的红斑!还伴随着暗红色的出血点!
这下李先生可慌了,赶紧去医院检查才知道感染了登革热!
其实登革热和感冒还是有一定不同的,下面一张图片简单介绍感冒和登革热的区别。

介绍完区别,那我们聊聊登革热,一般什么情况下会感染登革热?遇上登革热我们又该如何处理呢?
下面小帮就给大家详细介绍下登革热。
登革热由登革病毒引起的的急性传染病,主要由蚊虫传播。
目前无特异性的治疗药物,登革热具有一定自限性,无并发症患者通常10天左右可自行痊愈。
少数登革热病例可出现严重出血、休克甚至死亡。
目前,登革热现已被WHO列为2019全球十大健康威胁之一。

登革热由蚊虫传播,故而在热带、亚热带等高湿、高热、适合蚊虫繁育的地区更易发病传播。
虽然目前已研发出登革热疫苗,但该疫苗仅对感染过登革热的人群有效,对普通人群没有免疫作用。
登革热发病较为突然,嗜睡或烦躁不安症状通常出现于被蚊虫叮咬后 3-15 天,多数症状出现在4-8天。
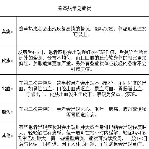
下图是出现登革热比较常见的症状。

另外,如果发现类似症状,一定要立即去医院进行血清学检查,确诊病情!

登革病毒经蚊虫叮咬进入人体后,在毛细血管内皮细胞和单核巨噬细胞系统内进行复制。
然后通过血液进行循环,形成病毒血症,这时人体出现一系列的情况。
之后病毒会二次复制,出现反复高烧。

登革热主要由黄病毒感染引起,不会由人直接传染给人,也不会由空气或接触传播。

登革热主要是通过埃及伊蚊(俗称花斑蚊)和白纹伊蚊的叮咬传播。
蚊虫叮咬携带病毒的病人获得感染能力,然后再叮咬健康的人群来传播登革热病毒。
婴幼儿,孕妇,老年人及抵抗力较低的患者是易感染源,应多加注意。
需要注意的是,已患登革热的患者和隐形感染者也会成为疾病传染源。
患者发病前一天和发病后五天都具有传染性。

另外有一部人感染后,病毒在血液中存在但不发病,为隐性感染。
但隐形感染者和感染者具有同样的感染性,同样能通过蚊虫将病毒传染给他人。
疾控中心提醒:
预防登革热
有效的措施就是防蚊灭蚊!

最简单的做法就是
清除积水!
清除积水!!
清除积水!!!
来源:公共卫生与预防医学、广西新闻网
☑ 房间应装置蚊帐或防蚊网。
☑ 使用家用杀虫剂杀灭成蚊,并遵照包装指示使用适当的分量。
☑ 避免在伊蚊(花斑蚊)出没频繁时段在树荫、草丛、凉亭等户外阴暗处逗留。
☑ 做好环境治理工作,包括家居环境和周边自然环境,及时清理家中花盆、水缸、废弃罐子的积水。
☑ 尽量避免用清水养植植物,对于花瓶等容器,每3-5天至少清洗、换水一次,勿让花盆底盘留有积水。把所有用过的罐子及瓶子放进有盖的垃圾桶内。
户外活动也要时刻注意
防范蚊虫叮咬
☑ 上午8~10时和下午4~6时是传播登革热的白纹伊蚊活动高发期,这段时间尽量减少户外活动。外出时,应穿着长袖衣服及长裤,并在外露的皮肤及衣服上涂蚊虫驱避药物。
☑ 外出野营露宿搭帐篷时,要注意清除杂草、杂物,注意附近的污水,远离瓦罐、树洞等隐蔽位置,在用蚊帐的同时,周围喷洒驱蚊药剂。
☑ 如到登革热流行地区,一旦出现可疑症状,应及时就医。
小帮在这里提醒大家
如果“不幸”被叮咬,
出现疑似登革热的症状,
记得要及时就医哦!