咨询服务热线:

400-9336123  0771-2869933

建凯物业

新闻播报

在管楼盘

联系我们

电 话:400-9336123

传 真:0771-5607638

邮 箱:[email protected]

地 址:广西南宁市兴宁区望州南路235号

网址  :  

           www.gxjkwy.com

东兴汇川•上东区| 荣获2016年度全区物业管理优秀住宅小区!

您当前的位置 : 首 页 > 新闻资讯 > 公司新闻

东兴汇川•上东区| 荣获2016年度全区物业管理优秀住宅小区!

2017-11-20

近日,广西房地产业协会网发布公示:

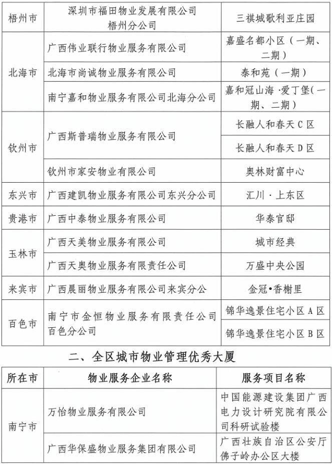
       根据《关于开展2016年度全区物业管理优秀住宅小区(大厦、工业区)评选活动的通知》(桂房协字〔2017〕26号)精神以及”区优“考评标准,全区共有12个城市54个项目申报2016年度全区城市物业管理优秀住宅小区(大厦、工业区)。拟评选出2016年度”区优“项目35个(详见附件)。


拟评为2016年度全区物业管理优秀住宅小区(附件)

物业服务

物业服务

物业服务


东兴汇川•上东区小区创优工作精彩回顾


物业服务

建凯物业

建凯物业

建凯物业


标签

本文网址:/news/494.html

最近浏览:

document.write(unescape('%3Cscript%3E%0Avar%20_hmt%20%3D%20_hmt%20%7C%7C%20%5B%5D%3B%0A%28function%28%29%20%7B%0A%20%20var%20hm%20%3D%20document.createElement%28%22script%22%29%3B%0A%20%20hm.src%20%3D%20%22https%3A//hm.baidu.com/hm.js%3Fc85462e72350f38eda8ae695d63447b9%22%3B%0A%20%20var%20s%20%3D%20document.getElementsByTagName%28%22script%22%29%5B0%5D%3B%20%0A%20%20s.parentNode.insertBefore%28hm%2C%20s%29%3B%0A%7D%29%28%29%3B%0A%3C/script%3E%0A'));